热门文章
舆情监测:中国银行被罚290万!
东方剪报舆情监测:又有百万罚单落地。7月8日,中国银保监会福建监管局发布多则公告,中国银行三家分行共计被罚290万元,多涉及流动资金贷款贷前调查不尽职等问题,相关责任人也受到相应处罚。
因贷前调查不尽职
中国银行三家分行共被罚290万
7月8日,银保监会福建监管局官网披露的闽银保监罚决字〔2021〕28号行政处罚表显示,中国银行股份有限公司闽侯分行因未按工程进度发放贷款,流动资金贷款贷前调查不尽职,中国银保监会福建监管局根据相关规定, 对中国银行闽侯分行处以100万元罚款,对相关责任人给予警告、罚款。
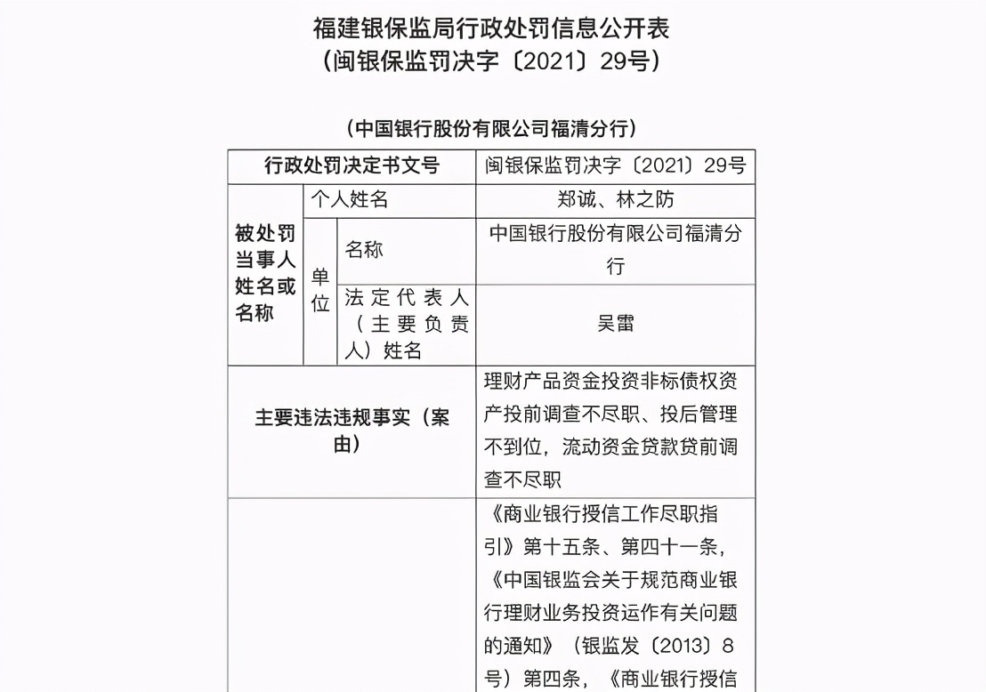
东方剪报舆情监测:同日披露的闽银保监罚决字〔2021〕29号行政处罚信息公开表显示,中国银行股份有限公司福清分行由于理财产品资金投资非标债权资产投前调查不尽职、投后管理不到位,流动资金贷款贷前调查不尽职等问题, 福建监管局对中国银行福清分行处以90万元罚款。对相关责任人给予相关处罚。
此外,根据闽银保监罚决字〔2021〕30号行政处罚信息公开表, 中国银行股份有限公司福建自贸试验区平潭片区分行也被处以100万元罚款,其违法违规行为主要为未按工程进度发放贷款,流动资金贷款贷前调查不尽职。同时,中国银保监会福建监管局对蔡某给予警告,并处5万元罚款。
中国银行多家分行频收大额罚单
近来,中国银行频收大额罚单,违法违规事由多涉及贷款业务。
7月2日,中国人民银行合肥中心支行公布了一张罚单,中国银行安徽省分行及其相关负责人被处罚。
东方剪报舆情监测:值得注意的是,中国银行安徽省分行多次因相关业务违法违规领罚单。5月24日,银保监会安徽监管局对中国银行股份有限公司安徽省分行处以罚款90万元,其违法违规事实为将利息通过贷款承诺费、银团安排费方式收取;利用非房地产开发贷款科目向房地产开发企业发放贷款,造成业务数据失真。
另外,当事人糜某时任中国银行安徽省分行公司金融部副总经理,对中国银行安徽省分行将利息通过贷款承诺费、银团安排费方式收取的违规行为承担直接责任。被处以警告处分。
贷款业务违规成处罚重灾区
6月1日,据银保监会网站披露,中国银行燕郊分行因未严格落实住房按揭贷款差别化信贷政策;消费信贷资金被挪用,流向房地产领域;贷前调查不尽职;贷后管理不尽职等,被廊坊银保监分局罚款150万元。4名相关责任人被警告,合计被罚款18万元。
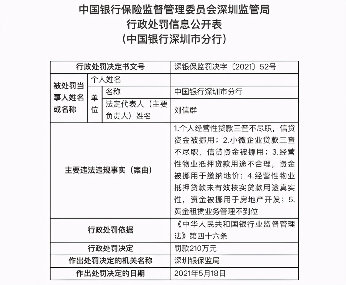
另外根据深圳银保监局行政处罚信息公开表显示,中国银行深圳市分行因个人经营性贷款三查不尽职,信贷资金被挪用;小微企业贷款三查不尽职,信贷资金被挪用;经营性物业抵押贷款用途不合理,资金被挪用于缴纳地价;经营性物业抵押贷款未有效核实贷款用途真实性,资金被挪用于房地产开发;黄金租赁业务管理不到位等问题,被深圳银保监局罚款210万元。
严查经营贷违规流入楼市
近年来,银行贷款业务多为处罚的重灾区,其中信贷资金被挪用、流向房地产领域等违法违规行为成为各家银行“踩雷”的重要原因之一,对这类行为的严肃查处也充分表明了相关部门严监管重处罚的趋势。
今年3月26日,银保监会、住建部、央行等三部门就联合印发了《关于防止经营用途贷款违规流入房地产领域的通知》,要求加强借款人资质核查、加强信贷需求审核、加强贷款期限管理、加强贷款抵押物管理、加强贷中贷后管理、加强银行内部管理等方面,督促银行业金融机构进一步强化审慎合规经营,严防经营用途贷款违规流入房地产领域。
东方剪报舆情监测:与此同时,相关部门指出,近期一些企业和个人违规将经营用途贷款投向房地产领域问题突出,影响房地产调控政策效果,挤占支持实体经济特别是小微企业发展的信贷资源。通知要求,各银保监局、地方住房和城乡建设部门、人民银行分支机构要加大对经营用途贷款违规流入房地产问题的监督检查力度,依法严格问责,加强联合惩戒,坚决打击经营用途贷款违规流入房地产领域的违法违规行为,促进房地产市场平稳健康发展。
来源:中国基金报



